近日,我院皮肤科李椒端副主任医师与乳腺外科张礼翼副主任医师作为共同第一作者,联合上海交通大学附属仁济医院在医学领域顶级期刊《Cancer Letters》(Cancer Lett; 中科院一区; IF=10.1)发表了重要研究成果。该研究通过单细胞转录组测序与类器官模型技术,揭示了肿瘤细胞与免疫细胞间通过CCL5-CCR1信号轴互作的新机制,为肿瘤治疗提供了新的潜在靶点。该研究得到了上海交通大学附属仁济医院郑晨博士、上海交通大学医学院附属仁济医院林晓琳医生的大力支持。上海交通大学附属仁济医院向冬喜研究员、上海交通大学附属仁济医院肖秀英主任医师、上海交通大学附属第六人民医院何爱娜主任医师、上海交通大学附属仁济医院刘晓助理研究员为本文共同通讯作者。
研究团队利用单细胞RNA测序技术对肿瘤组织及其癌旁正常组织进行了系统分析,绘制了肿瘤微环境中各种细胞的转录组图谱。同时,他们成功建立了患者来源类器官模型,能够在体外模拟肿瘤的生物学特性,为机制研究提供了可靠平台。
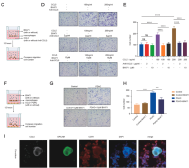
研究发现,肿瘤细胞中存在一种特殊的免疫相关转录程序,高表达趋化因子CCL5。这种因子能够主动招募表达CCR1的巨噬细胞到肿瘤微环境中。

其中最令人振奋的部分在于其转化医学价值。肿瘤细胞通过分泌CCL5,有效地将CCR1+巨噬细胞招募到肿瘤微环境中,这些巨噬细胞进而通过抑制凋亡信号通路促进肿瘤细胞存活和增殖。
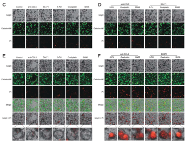
使用CCR1拮抗剂BX471或CCL5中和抗体阻断这一信号轴,能够显著增强标准化疗药物的抗肿瘤效果。
研究团队通过体外实验和动物模型验证,证实了靶向CCL5-CCR1轴与化疗联合应用的协同效应,这为临床开发新的联合治疗方案提供了理论基础。
该研究得到了国家自然科学基金、上海市科学技术委员会、福建省自然科学基金等多个项目的支持,相关技术已申请专利保护。研究团队表示,将继续探索这一信号轴在多种肿瘤中的作用,推动相关靶向药物的开发进程。
作者简介
李椒端
厦门大学附属第一医院皮肤科副主任医师、硕士生导师
福建省医疗类引进生、厦门市高层次人才
硕士就读于中南大学湘雅医院皮肤科,在中南大学常务副校长陈翔教授实验室进行科研训练
博士就读于上海交通大学附属仁济医院,师从向冬喜研究员
主持或参与3项国家级/省级自然基金项目
以第一作者(含共同)在Cancer Lett(IF:10.1/Q1/Top)等Q1区SCI杂志发表3篇论文,Q2区SCI论文1篇,拥有发明专利3项。
张礼翼
厦门大学附属第一医院乳腺外科副主任医师、硕士生导师
福建省/厦门市高层次人才、厦门市首批“优培生”
师从我国著名外科专家吴炅教授
主要从事乳腺癌肿瘤生态学等相关研究
主持或参与4项国家级/省市级自然基金项目
在J Am Chem Soc(2025)、Cancer Res(2023、2024)、Cancer Lett(2025)、Chem Eng J(2024)、J Immunother Cancer(2022)等发表多项代表性学术成果